大宅门云诊所系统基于thinkphp3.2.3开发的免费开源系统,是以完整的基层医疗机构信息化解决方案为出发点,打造链接诊所、医生、患者、一站式互联网医疗服务系统,深度挖掘了基层医疗机构需求,解决其真正痛点,提供医疗前沿资源及信息共享等、全面提升医疗管理质量,可执行落地的综合性解决方案。
- PHP>=5.5.0
- 扩展 Mysql/Mysqli/PDO , GD2 ,- 这里是列表文本mbstring1.
安装过程请参考使用手册:https://www.kancloud.cn/dzmyiliao/dzm/463355
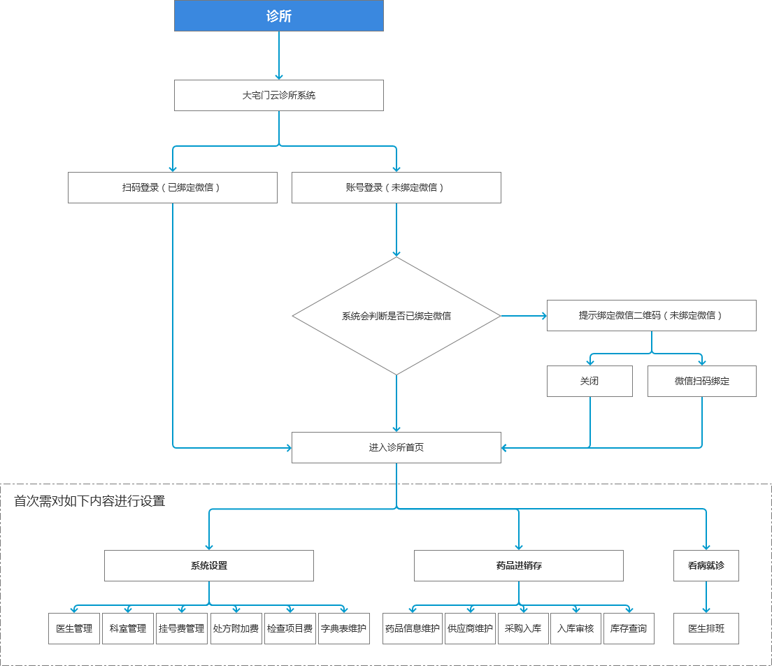
- 微信绑定账号,扫码登录
- 支持支付宝支付和微信支付
- 强大的图表统计功能
- 完善的诊所系统
qq群:616207827


