leetcode21:合并两个有序链表
sisterAn opened this issue · 14 comments
将两个升序链表合并为一个新的升序链表并返回。新链表是通过拼接给定的两个链表的所有节点组成的。
示例:
输入:1->2->4, 1->3->4
输出:1->1->2->3->4->4附leetcode地址:leetcode
解答:
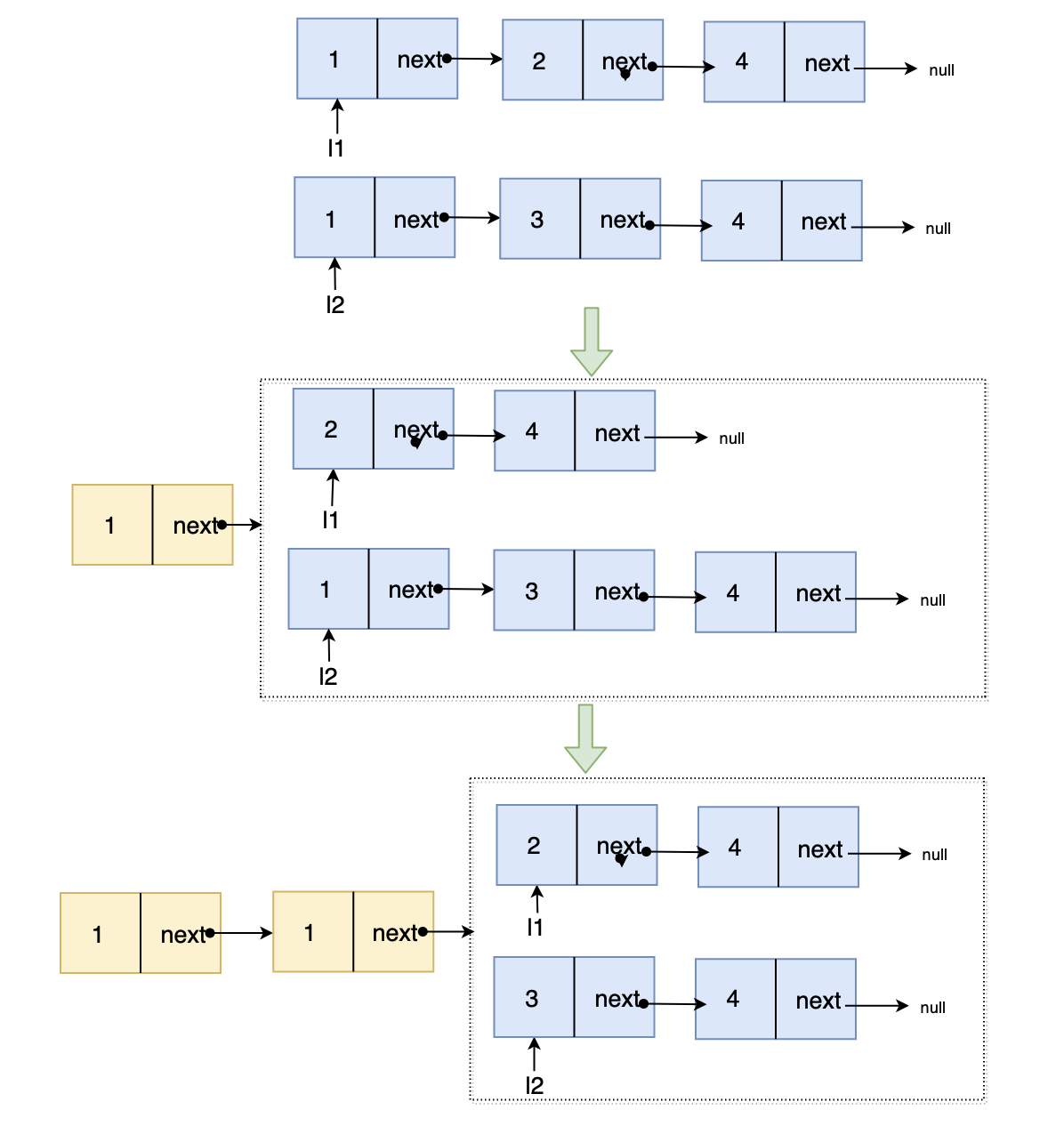
确定解题的数据结构: 单链表
确定解题思路: 从链表头开始比较,l1 与 l2 是有序递增的,所以比较 l1.val 与 l2.val 的较小值就是合并后链表的最小值,次小值就是小节点的 next.val 与大节点的 val 比较的较小值,依次递归,直到递归到 l1 l2 均为 null
画图实现: 画图帮助理解一下
确定边界条件: 当递归到任意链表为 null ,直接将 next 指向另外的链表即可,不需要继续递归了
代码实现:
function mergeTwoLists(l1, l2) {
if(l1 === null) {
return l2
}
if(l2 === null) {
return l1
}
if(l1.val <= l2.val) {
l1.next = mergeTwoLists(l1.next, l2)
return l1
} else {
l2.next = mergeTwoLists(l2.next, l1)
return l2
}
}我这个就稍微麻烦了点
var mergeTwoLists = function(l1, l2) {
let res = new List();
while(l1 !== null && l2 !== null){
if(l1.element < l2.element){
res.append(l1.element);
l1 = l1.next;
}else{
res.append(l2.element);
l2 = l2.next;
}
}
let temp = !l1 ? l2 : l1;
while(temp){
res.append(temp.element);
temp = temp.next;
}
return res;
};var mergeTwoLists = function(l1, l2) {
if (l1 === null) {
return l2
} else if (l2 === null) {
return l1
} else if (l1.val < l2.val) {
l1.next = mergeTwoLists(l1.next, l2)
return l1
} else {
l2.next = mergeTwoLists(l1, l2.next)
return l2
}
};虚拟节点+ 迭代
function ListNode(val, next) {
this.val = (val===undefined ? 0 : val)
this.next = (next===undefined ? null : next)
}
var mergeTwoLists = function(l1, l2) {
let preHead = new ListNode(-1);
let cur = preHead;
while(l1 && l2){
if(l1.val < l2.val){
cur.next = l1;
l1 = l1.next;
}else{
cur.next = l2;
l2 = l2.next;
}
cur = cur.next;
}
cur.next = l1 || l2;
return preHead.next;
}; const merge = (l1, l2) => {
let temp1 = l1.head
let temp2 = l2.head
let list = new List()
while (temp1 || temp2) {
if (!temp1) {
list.add(temp2.value)
temp2 = temp2.next
} else if (!temp2) {
list.add(temp1.value)
temp1 = temp1.next
} else if (temp1.value >= temp2.value) {
list.add(temp2.value)
temp2 = temp2.next
} else {
list.add(temp1.value)
temp1 = temp1.next
}
}
return list
}function merge_link1(head1, head2) {
if (!head1) return head2
if (!head2) return head1
let merge_head = null
let merge_tail = null
let min_data = null
let curr1 = head1
let curr2 = head2
while (curr1 && curr2) {
if (curr1.data < curr2.data) {
min_data = curr1.data
curr1 = curr1.next
} else {
min_data = curr2.data
curr2 = curr2.next
}
if (!merge_head) {
merge_head = new Node(min_data)
merge_tail = merge_head
} else {
const new_node = new Node(min_data)
merge_tail.next = new_node
merge_tail = new_node
}
}
// 循环结束后,还有某个链表还有值
let rest_link = null
if (curr1) {
rest_link = curr1
}
if (curr2) {
rest_link = curr2
}
// while (rest_link) {
// merge_tail.next = rest_link
// merge_tail = rest_link
// rest_link = rest_link.next
// }
merge_tail.next = rest_link
return merge_head
}var mergeTwoLists = function(l1, l2) {
let head = new ListNode()
let cur = head
while (l1 && l2) {
if (l1.val <= l2.val) {
cur.next = l1 // 指向目标节点
l1 = l1.next // 移动到下一个节点
} else {
cur.next = l2
l2 = l2.next
}
cur = cur.next
}
// 处理l1或者l2还未遍历完的场景
cur.next = l1 || l2
return head.next
};
var mergeTwoLists = function (l1, l2) {
let p1 = new ListNode(0)
let end = p1
while (l1 && l2) {
if (l1.val >= l2.val) {
end.next = l2
l2 = l2.next
} else {
end.next = l1
l1 = l1.next
}
end = end.next
}
end.next = l1 ? l1 : l2
return p1.next
}解答:
确定解题的数据结构: 单链表
确定解题思路: 从链表头开始比较,
l1与l2是有序递增的,所以比较l1.val与l2.val的较小值就是合并后链表的最小值,次小值就是小节点的next.val与大节点的val比较的较小值,依次递归,直到递归到l1l2均为null画图实现: 画图帮助理解一下
确定边界条件: 当递归到任意链表为
null,直接将next指向另外的链表即可,不需要继续递归了代码实现:
function mergeTwoLists(l1, l2) { if(l1 === null) { return l2 } if(l2 === null) { return l1 } if(l1.val <= l2.val) { l1.next = mergeTwoLists(l1.next, l2) return l1 } else { l2.next = mergeTwoLists(l2.next, l1) return l2 } }
解答:
确定解题的数据结构: 单链表
确定解题思路: 从链表头开始比较,
l1与l2是有序递增的,所以比较l1.val与l2.val的较小值就是合并后链表的最小值,次小值就是小节点的next.val与大节点的val比较的较小值,依次递归,直到递归到l1l2均为null画图实现: 画图帮助理解一下
确定边界条件: 当递归到任意链表为
null,直接将next指向另外的链表即可,不需要继续递归了代码实现:
function mergeTwoLists(l1, l2) { if(l1 === null) { return l2 } if(l2 === null) { return l1 } if(l1.val <= l2.val) { l1.next = mergeTwoLists(l1.next, l2) return l1 } else { l2.next = mergeTwoLists(l2.next, l1) return l2 } }
这个图片是用什么画图工具做出来的?
var mergeTwoLists = function (l1, l2) {
let prev = new ListNode();
let p1 = l1, p2 = l2;
let current = prev;
while (p1 && p2) {
if (p1.val > p2.val) {
current.next = new ListNode(p2.val);
p2 = p2.next;
} else {
current.next = new ListNode(p1.val);
p1 = p1.next;
}
current = current.next;
}
current.next = p1 ? p1 :p2;
return prev.next;
};题目地址(21. 合并两个有序链表)
https://leetcode-cn.com/problems/merge-two-sorted-lists
题目描述
将两个升序链表合并为一个新的升序链表并返回。新链表是通过拼接给定的两个链表的所有节点组成的。
示例:
输入:1->2->4, 1->3->4
输出:1->1->2->3->4->4
前置知识
公司
- 阿里
- 字节
- 腾讯
- amazon
- apple
- microsoft
公司
- 阿里、字节、腾讯
思路
本题可以使用递归来解,将两个链表头部较小的一个与剩下的元素合并,并返回排好序的链表头,当两条链表中的一条为空时终止递归。
关键点
- 掌握链表数据结构
- 考虑边界情况
代码
- 语言支持:CPP,JS
CPP Code:
class Solution {
public:
ListNode* mergeTwoLists(ListNode* a, ListNode* b) {
ListNode head, *tail = &head;
while (a && b) {
if (a->val <= b->val) {
tail->next = a;
a = a->next;
} else {
tail->next = b;
b = b->next;
}
tail = tail->next;
}
tail->next = a ? a : b;
return head.next;
}
};JS Code:
/**
* Definition for singly-linked list.
* function ListNode(val) {
* this.val = val;
* this.next = null;
* }
*/
/**
* @param {ListNode} l1
* @param {ListNode} l2
* @return {ListNode}
*/
const mergeTwoLists = function (l1, l2) {
if (l1 === null) {
return l2;
}
if (l2 === null) {
return l1;
}
if (l1.val < l2.val) {
l1.next = mergeTwoLists(l1.next, l2);
return l1;
} else {
l2.next = mergeTwoLists(l1, l2.next);
return l2;
}
};复杂度分析
M、N 是两条链表 l1、l2 的长度
- 时间复杂度:$O(M+N)$
- 空间复杂度:$O(M+N)$
扩展
- 你可是使用迭代的方式求解么?
大家对此有何看法,欢迎给我留言,我有时间都会一一查看回答。更多算法套路可以访问我的 LeetCode 题解仓库:https://github.com/azl397985856/leetcode 。 目前已经 37K star 啦。
大家也可以关注我的公众号《力扣加加》带你啃下算法这块硬骨头。
/**
* Definition for singly-linked list.
* function ListNode(val, next) {
* this.val = (val===undefined ? 0 : val)
* this.next = (next===undefined ? null : next)
* }
*/
/**
* @param {ListNode} l1
* @param {ListNode} l2
* @return {ListNode}
*/
var mergeTwoLists = function(l1, l2) {
let dummy = new ListNode(null);
let temp = dummy;
let node1 = l1;
let node2 = l2;
while(node1 || node2){
if(!node1){
temp.next = node2;
break;
}
if(!node2){
temp.next = node1;
break;
}
if(node1.val <= node2.val){
temp.next = node1;
node1 = node1.next;
}else{
temp.next = node2;
node2 = node2.next;
}
temp = temp.next;
}
return dummy.next;
};
/**
* 重新创建一个链表
*/
var mergeTwoLists = function(l1, l2) {
if(l1===null) return l2;
if(l2===null) return l1;
let curL1 = l1;
let curL2 = l2;
let head = new ListNode(0);
let cur = head;
while(curL1!==null&&curL2!==null) {
if(curL1.val<=curL2.val) {
cur.next = curL1;
curL1 = curL1.next;
} else {
cur.next = curL2;
curL2 = curL2.next;
}
cur = cur.next;
}
cur.next = curL1===null?curL2:curL1;
return head.next;
};const chain1 = {
val: 1,
next: {
val: 3,
next: {
val: 5,
next: null,
},
},
};
const chain2 = {
val: 2,
next: {
val: 4,
next: {
val: 6,
next: null,
},
},
};
function merge(l1: any, l2: any) {
if (l1 === null) {
return l2;
}
if (l2 === null) {
return l1;
}
if (l1.val < l2.val) {
l1.next = merge(l1.next, l2);
return l1;
} else {
l2.next = merge(l1, l2.next);
return l2;
}
}
merge(chain1, chain2);
console.log("chain1", chain1);
console.log("chain2", chain2);