deanie is an embedded probabilistic programming language. It can be used to denote, sample from, and perform inference on probabilistic programs.
Programs are written in a straightforward monadic style:
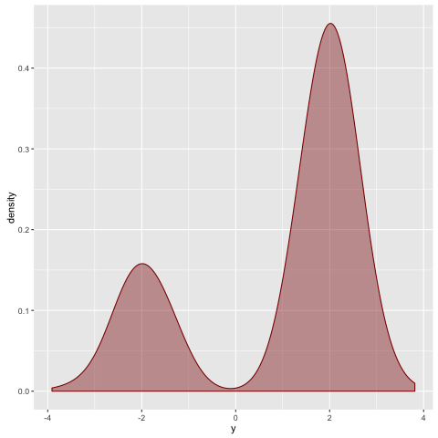
mixture :: Double -> Double -> Program Double
mixture a b = do
p <- beta a b
accept <- bernoulli p
if accept
then gaussian (negate 2) 0.5
else gaussian 2 0.5You can sample from them by first converting them into an RVar from random-fu:
> sample (rvar (mixture 1 3))
Sample many times from models using standard monadic combinators like 'replicateM':
> replicateM 1000 (sample (rvar (mixture 1 3)))
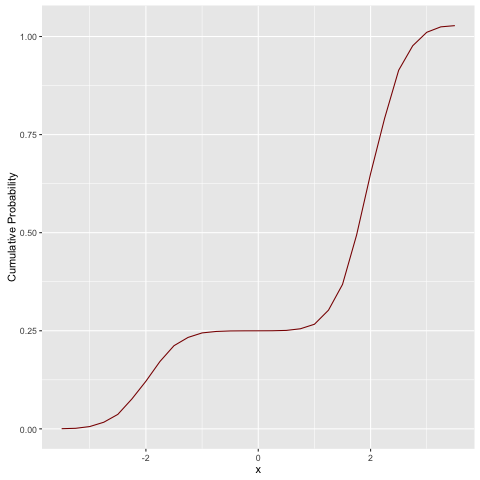
Or convert them to measures using a built-in interpreter:
> let nu = measure (mixture 1 3)
> let f = cdf nu
You can perform inference on models using rejection or importance sampling, or use a simple, stateful Metropolis backend. Here's a simple beta-bernoulli model, plus some observations to condition on:
betaBernoulli :: Double -> Double -> Program Bool
betaBernoulli a b = do
p <- beta a b
bernoulli p
observations :: [Bool]
observations = [True, True, False, True, False, False, True, True, True]Here's one way to encode a posterior via rejection sampling:
rposterior :: Double -> Double -> Program Double
rposterior a b =
grejection
(\xs ys -> count xs == count ys)
observations (beta a b) bernoulli
where
count = length . filter idHere's another, via importance sampling:
iposterior :: Double -> Double -> Program (Double, Double)
iposterior a b =
importance observations (beta a b) logDensityBernoulliThere are also some Monte Carlo convenience functions provided, such as a weighted average for weighted samples returned via importance sampling:
> samples <- replicateM 1000 (sample (rvar (iposterior 1 1)))
> print (mcw samples)
0.6369246537796793
You can read about some of the theory and ideas behind this kind of language in some blog posts I've written.


